点个赞
关于调剂是什么? 怎么调剂?80%的考生都不知道的事儿
-
浏览
65
-
分享至
-
0
俗话说的好:条条大路通罗马,可纵观2020年341万的研考考生就知道这条罗马大道似乎有些拥堵。尤其是当有些题目考完知道答案后似乎天没有那么蓝了!懊悔么?是的。可怎么办呢,过去的已经过去了。

其实考研没达到预期并不是只有重来一条路来的,当然除了一些比较执着的同学非谁不选那种,其他的广大同学还有另一条调剂之路可以走!虽然不及预期,但也有机会顺利入学。 有很多同学可能不知道调剂、也不太了解调剂是怎么回事,所以今儿小编就带大家看看如何峰回路转,拿到第二选择!
01
什么是调剂?
在研究生招生工作中,由于招生计划的限制,有些考生虽然达到分数线,没有复试资格或复试后并不能被录取,对这些考生,招生单位将负责把其全部材料及时转至第二志愿单位,这个过程即称为考研调剂。 对于很多MBA等管理类专硕考生,虽然初试成绩达到国家线,但没能进入报考院校的复试或复试后没能被录取,这些考生可以关注院校发布的调剂通知,通过全国硕士研究生调剂系统申请调剂。调剂面试成绩合格且联考成绩达到国家复试分数线的考生,在完成国家及院校规定的复试流程后也能优先被录取。

需要注意的是:依据教育部规定,第一志愿报考工商管理、公共管理、旅游管理、工程管理、会计、图书情报、审计专业学位硕士的考生,在满足调入专业报考条件的基础上,可申请相互调剂,但不得调入其他专业;其他专业考生也不得调入以上7个专业。
02
调剂需要满足哪些要求?
1、符合调入专业的报考条件。
2、初试成绩符合国家复试的基本分数线,但是没有符合报考院校的复试分数要求,可以调剂与专业相关的其余院校或专业。注:初试成绩符合国家复试的基本分数线,这里的基本分数线不仅仅是总分,还包括单科的分数线。
3、调剂还有一种情形,就是虽然参加了报考院校的复试,但是没有通过。这类考生还可以进行校内相关专业的调剂或者是校外调剂。
当然对于考研调剂的基本要求因考生类型不同,也会有所差距,如下所示: 1、报考自主划线学校的考生
第一种情况:考生没能进入复试,就需要马上联系其它接受调剂的自划线学校,如果还是没能够录取,只能先等国家线出来后,再尝试调剂到非自主划线学校。
第二种情况:如果考生进了复试,但复试后排名靠后没能被录取。这类考生比第一种情况的考生多了一次机会,就是校内调剂,如果有相近专业没有招满,学校会发布相关公告。但是每个学校的政策不同,有的学校只接受报考本校的学生,但有的学校也比较开放,允许外校学生调剂。那么既可以校内调剂,也可以校际之间调剂,或者调剂到非自主划线学校。

2、报考非自主划线学校的考生
这类考生也是分两种情况,和上面是类似的,我们不再赘述了,但是需要提醒大家几个注意事项:
注意事项①:一定要首选校内调剂,前提条件是过了报考院校的复试线,如果没录取再尝试调剂外校。
注意事项②:各个院校的复试时间不同,有的会比较拖后,一旦遗憾落选,那么能够接受调剂院校的数量就很少了,所以一定把握好时间,提前获取其他院校调剂信息。
03
调剂需要做哪些准备?
1、提前多方了解调剂信息(1-3月):
渠道有高校网站及招生老师、研招网、考辅机构老师等等。有些高校会提前采集调剂意向登记表,不是正式调剂,但是可以优先在高校选占名额。
2、关注研招网调剂意向采集服务系统开通(3月)
研招网调剂意向采集服务系统不是正式调剂系统,不是必须但是通过此系统,可以:
获取招生单位发布的调剂意向余额;与招生单位进行提前预选、双向沟通;填写10个平行调剂意向,可以在调剂服务系统正式开通后一键转入3个调剂志愿。
3、关注研招网调剂服务系统开通(3月)
研招网调剂服务系统是教育部规定的正式的调剂系统,所有调剂考生都需要通过此系统完成调剂,此系统调剂结果影响考生是否调剂成功。

04
调剂常见问题
1、第一志愿招生单位复试还没开始(或未出结果/已通过),可以申请调剂吗?调剂会不会影响第一志愿的录取?
答:可以申请调剂。招生单位(含第一志愿招生单位)可以看到考生填报的调剂志愿信息。注意:考生一旦接受待录取通知,表示调剂完成,将不能再被一志愿招生单位待录取。
2、三个志愿如何填写及有何区别?
答:填写完第一个志愿后,第二个、第三个志愿随时可以填写。三个调剂志愿是平行关系,没有先后之分,互不影响
3、是否可接受两个“复试通知”?
答:考生可以同时接受两个(或多个)招生单位的“复试通知”,互不影响。接受了一个志愿的“复试通知”,不会影响其他志愿,但是招生单位可以看到考生收到“复试通知”的历史记录。
4、复试通知不操作是否会被招生单位撤回?
答:收到招生单位发送的复试通知后,建议尽快对复试通知进行“接受”或“拒绝”的操作,否则招生单位有权将已发的复试通知撤回。
5、是否可以接受两个(或多个)招生单位的“待录取”?
答:不可以。考生只能接受一个招生单位的待录取。考生一旦接受待录取通知,表示调剂完成,将不能再填报调剂志愿、接受复试或待录取通知。考生如欲取消已确认的待录取通知,必须征得已被待录取单位允许,在招生单位取消待录取通知,并且考生登录调剂系统进行确认后,方可继续填报调剂志愿、接受复试或待录取通知。
6、待录取通知不操作是否会被招生单位撤回?
答:考生接到招生单位发出的待录取通知后,需在单位规定时间内确认,否则招生单位可取消待录取通知。
7、考研调剂有哪几种?
一般而言,调剂分两种:一是校内调剂,二是校外调剂。考生如果进入所考院校复试,但最后没被所报专业录取。可以优先申请校内调剂,即调剂到别的相近专业。校内调剂的成功率大一些,学校也会优先考虑第一志愿报本校的考生。
8、A线、B线考生能否互调?
A区院校考生只要达到国家A线标准可以往同级别的招生院校进行调剂,也可以申请调剂到B区院校。
B区院校考生达到国家B线标准后可以申请调剂到同级别院校,但是不能往A区院校申请调剂。
05
考研调剂流程
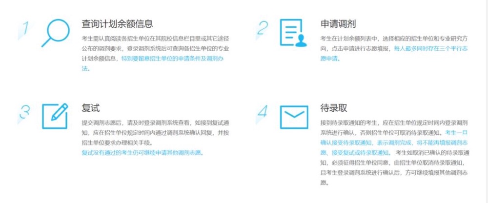
可参考2019年全国硕士研究生招生网上调剂流程(考生),了解网上调剂的大致流程。



06
调剂有哪些类型?
(1)同一院系,不同专业
在同一高校的同一个院系里面,不同的专业方向由于就业前景、学习难度不同,报考的人数可能存在较大差异。因此可以选择调剂进入稍微冷门一点的专业,专业跨度不大,还有录取的优势。
(2)同一学校,不同院系
在同一所高校内,不同院系之间虽然专业划分明显,但是一般都会有交叉的地方。所以,在这个时候我们需要先把报考院校的专业设置情况了解清楚,然后留意是否有调剂的机会和可能性。
(3)不同院校
有些院校由于知名度、地理位置等原因,报考人数往往有限,且不能满足招生计划。这类学校也是调剂的一种选择。
(4)学硕转专硕
学硕向专硕的调剂也是近年来比较流行的选择,尤其现在专硕的地位不断上升,同学们可以考虑。
对管理类专硕的考生来说,想要调剂的往往是联考没有达到国家A类线的考生。在这个时候,关注有无合适的国家B类线院校接受调剂,也是一个不错的选择。选择调剂学校的时候,也要分层次的选择,确保自己能有学上,但是也尽量往好的学校调剂。

沪公网安备31011002000065