点个赞
MEM新政策:部分专业应届生可报考
-
浏览
89
-
分享至
-
0
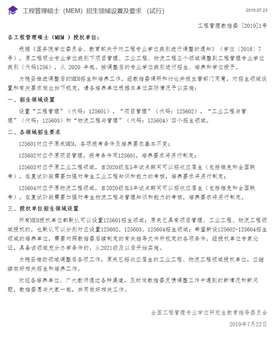
2019年7月23日,全国工程管理专业学位研究生教育指导委员会发布了《工程管理硕士(MEM)招生领域设置及要求 (试行)》

前情回顾:2018年3月份,国务院学位委员会、教育部印发《关于对工程专业学位类别进行调整的通知》,根据《通知》,将工程专业学位类别调整为电子信息(代码0854)、机械(代码0855)、材料与化工(代码0856)、资源与环境(代码0857)、能源动力(代码0858)、土木水利(代码0859)、生物与医药(代码0860)、交通运输(代码0861)8个专业学位类别。工程硕士领域中的项目管理、物流工程、工业工程3个领域调整到工程管理专业学位类别(代码1256)。从 2020 年起,按调整后的专业学位类别进行招生、培养和学位授予。
此次,全国工程管理教指委发布文件便是对调整后的MEM招生和培养工作做出相关规定。重点如下:
招生领域设置
设置“工程管理”(代码:125601),“项目管理”(代码:125602),“工业工程与管理”(代码:125603)和“物流工程与管理”(代码:125604)四个招生领域。
各领域招生要求
MEM原来的报考条件为:
1) 获国家承认的硕士或博士学位并具有2年或以上工作经验;
2) 获国家承认的大学本科学历并具有3年或以上工作经验;
3) 获国家承认的大专学历并具有5年或以上工作经验;
4) 以及国家承认学历的本科结业生,符合招生单位根据本单位的培养目标对考生提出具体学业要求的,按本科毕业同等学历身份报考。
“工程管理”(代码:125601)、“项目管理”(代码:125602)的报考条件同原来的MEM报考条件。
“工业工程与管理”(代码:125603)和“物流工程与管理”(代码:125604),自2020级在5年试点期间可以招收应届生(包括推免和全国联考)。
招生分数线
四个招生领域分别设置招生名额,单独划设复试分数线和录取分数线。
MEM(工程管理硕士)是2010年国务院学位办新增的一个专业学位,从最开始设立到这几年,MEM也迎来了一个比较大的发展,现在也呈现出一个非常好的发展趋势,受到越来越多考生的欢迎。近年国家对MEM教育也愈发重视,近期做出的相关调整,高校对应MEM的具体招生调整及要求,泰祺教育也会持续关注,带给大家最新的消息,考生报考也应以高校官方最新通知为准。

沪公网安备31011002000065